Contenuti
Ricerca avanzata-
25 TAVOLA 21: Tabella 1.2.c. Nomina sacra
-
24 TAVOLA 20: Tabella 1.2.b. Scrizione abbreviata di parole
-
23 TAVOLA 19: Tabella 1.2.a Abbreviazioni vere e proprie
-
22 TAVOLA 18: Tabella 1.1. Dei segni alfabetici, dei grafemi varianti, dei tipi glifici considerati e della loro codifica
-
21 TAVOLA 17: Sommario delle Tabelle dei segni dello ZL e della loro codifica
-
20 TAVOLA 16: Rappresentazione schematica delle operazioni di trans-codifica
-
19 TAVOLA 15: I segni impiegati nella trascrizione TRAC e il loro significato Legenda
-
18 TAVOLA 14: Un esempio di EDIC
-
17 TAVOLA 13: Le entità
-
16 TAVOLA 12: Segni editoriali e loro codifica
-
15 TAVOLA 11: DTD Document Type Definition Elementi non gerarchici, tag
-
14 TAVOLA 10: DTD Document Type Definition Elementi gerarchici
-
13 TAVOLA 9: Tabella di Pier Giorgio Ricci riassuntiva dell'evoluzione delle grafie boccacciane 1360-1373
-
12 TAVOLA 8: Varianti della scrittura di Boccaccio considerate da Ricci e loro evoluzione nel tempo La quarta fase
-
11 TAVOLA 7: Varianti della scrittura di Boccaccio considerate da Ricci e loro evoluzione nel tempo La terza fase
-
10 TAVOLA 6: Varianti della scrittura di Boccaccio considerate da Ricci e loro evoluzione nel tempo La seconda fase
-
09 TAVOLA 5: Varianti della scrittura di Boccaccio considerate da Ricci e loro evoluzione nel tempo La prima fase
-
08 TAVOLA 4: Varianti morfologiche della scrittura di Boccaccio considerate da Barbi e loro evoluzione nel tempo
-
07 TAVOLA 3: Quadro riassuntivo dei rapporti fra i fascicoli del codice connessioni, rinvii, mutilazioni
-
06 TAVOLA 2: Tavola Indice dello Zibaldone Laurenziano (Fi, BML, Plut. XXIX, 8)
-
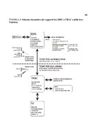
05 TAVOLA 1: Schema riassuntivo dei rapporti fra EDIC e TRAC e della loro fruizione
-
04 EDIC L’edizione diplomatico-interpretativa codificata Solo testo 12-09-2024
-
03 Introduzione EDIC
-
02 Prospetto Tavole definitivo secondo il numero d'ordine ENGB
-
01 Indice dei materiali informatici




